Hallo 各位准留德华们!
激动的小编要给大家带来一个重磅消息!!!APS审核部官宣啦!!!国内高中生直申德国本科的政策落实了!!!
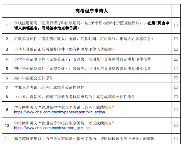
针对满足条件的高中毕业生,APS审核部专门为此独立出来新的审核程序--高考程序
小编就带着激动的心颤抖的手为大家进行解读 不是所有的高中毕业生都可参与此程序,而是需要满足以下条件: ⏩高中毕业证书(从小学到高中学习十二年) ⏩普通高中学业水平考试 —— 会考 ⏩普通高等学校招生全国统一考试 —— 高考 2019年以后(含2019年)参加高考。 申请人高考分数至少达到高考满分的70%。 高考科目中有两门语言(语文和一门外语)和一门数学或理科科目)。 那么大家最关心的问题来了----我可以申请什么专业呢? 小编来告诉大家,对德国大学本科专业申请的限制遵循以下规则 01 申请数学、理工科和经济类专业 至少参加数学、物理、化学、生物或理科综合科目中两个科目的高考。 02 申请文科、社会科学、艺术类专业 至少参加数学、外语、历史/地理或文科综合科目中两个科目的高考 03 申请医学、药学、兽医、牙医专业 高考分数至少达到高考总分的80%,并且至少参加数学、物理、化学/生物或理科综合科目中两个科目的高考。 04 申请法律专业 高考分数至少达到高考总分的80%,并且至少参加外语、历史/地理或文科综合科目中两个科目的高考。 申请人在申请德国大学前须由留德人员审核部审核相关证明的真实性和德国大学的入学资格。高考程序申请人无需参加面谈或德适考试。 贴心的小编为大家附上了高考程序的材料清单,方便大家更好的准备。 Notice 今年虽然因为疫情给各位准留德华们的留德之路带来不少障碍,不过留学德国的利好消息不断传来,留学政策的态度也非常包容,你还在迟疑么? // 莱茵春天教育 /// NOCITCE ▶标准化的德语课程,全名师教学内容。我们有不少学员通过莱茵春天的德语课程的学习斩获德福满分、高分!我们能帮助你最高效率、最高性价比地解决留学路上的语言关! ▶专业化德国咨询团队,全德国精英大学申请,个性化申请材料准备!我们擅长为大家解决各种疑难杂症:无论是毕业许久想要实现梦想,还是刚入校园想要重新开始,无论是任何小众冷门专业,我们都可以帮到你!

